环卫科技网讯,近日,人力资源社会保障部办公厅印发《技能人才最低工资分类参考指引》。本指引旨在为区域、行业、企业分类确定技能人才最低工资提供参考和指导。

指引指出,结合技能人才所从事岗位的工作内容、职责任务以及岗位所需技能的复杂度、稀缺性、人力资本积累,一般将岗位按照对企业生产经营的重要程度分为四类:基础类岗位、重要类岗位、关键类岗位和核心类岗位。各岗位类别技能人才的月最低工资,相对应分别一般不低于本地法定月最低工资标准的105%、120%、150%和200%。
区域、行业、企业可根据自身实际和国家职业标准有关要求,明确每一岗位类别的岗位或职业(工种)包含的职业技能等级。既可以按照学徒工、初级工、中级工、高级工、技师、高级技师、特级技师、首席技师的“新八级工”设置职业技能等级序列,也可在相应的职业技能等级内划分层次,明确各层次相应称谓以及与“新八级工”相应技能等级的对应关系。

指引在附件中对具体行业分类标准及最低工资确定提供了参考示例。其中,《示例一 某地环卫行业协商确定技能人才最低工资》明确,环卫行业一线劳动者通常从事四类工作:一是基础人工作业,主要包括道路清扫保洁、生活垃圾收运、公厕保洁等传统人工作业;二是机械化作业及设备运维,包括操作专用车辆、船舶及机械化设备开展清扫、运输等作业,以及对相关机械设施的维护保养、故障维修等;三是技术辅助,如垃圾处理场站地磅计量、环保数据监测等;四是现场调度和巡查,包括作业现场调度、环境卫生质量监管巡查等工作。
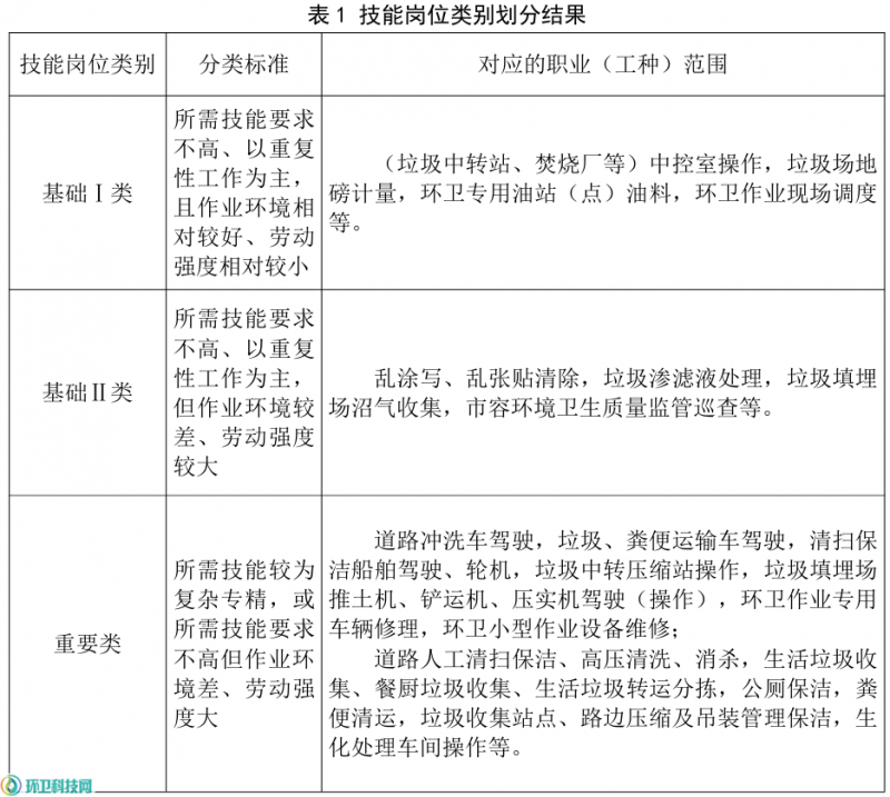
综合考虑技能人才从事岗位所需技能的复杂度和稀缺性、工作内容差异、对企业生产经营和社会的影响,以及劳动强度、工作条件、市场招工难度等因素,将环卫行业岗位划分三个类别,从低到高依次为基础Ⅰ类、基础Ⅱ类、重要类。
基础Ⅰ类为所需技能要求不高、以重复性工作为主,且作业环境相对较好、劳动强度相对较小的职业(工种),包括(垃圾中转站、焚烧厂等)中控室操作,垃圾场地磅计量,环卫作业现场调度等职业(工种)。
基础Ⅱ类为所需技能要求不高、以重复性工作为主,但作业环境较差、劳动强度较大的职业(工种),包括乱涂写、乱张贴清除,垃圾渗滤液处理,垃圾填埋场沼气收集,市容环境卫生质量监管巡查等职业(工种)。
重要类为所需技能较为复杂专精,或所需技能要求不高但作业环境差、劳动强度大的职业(工种),包括大部分机械化车辆、设备的驾驶、操作和运维,以及道路、公厕、垃圾收集站、生化车间等一线苦脏累险操作职业(工种)。

参考行业惯例,某地环卫行业实行“岗位工资+绩效工资+技能津贴+高温津贴”为主体的工资模式。有条件的企业另行发放工龄津贴和节假日慰问金。其中,岗位工资:反映技能人才从事岗位的工作内容、职责任务、工作环境、劳动强度以及岗位所需技能的复杂度、稀缺性、人力资本积累等差别,与技能岗位类别对应,可划分3个薪级。不同薪级设置岗位日工资标准,按实际出勤天数发放。技能津贴:对技能要求较高的职业(工种)中取得相应技能等级证书的劳动者,另外发放技能津贴,以鼓励技能人才持续提升本岗位所需技能水平,或学习掌握其他相关技能。
具体到工资,某地法定月最低工资标准为2000元/月,按21.75天/月的标准工时折算,约为92元/日。经协商确定,基础Ⅰ类、基础Ⅱ类、重要类技能岗位的岗位日最低工资分别为100元/日、110元/日和120元/日(见表2),分别比法定最低工资标准上浮8元(8.7%)、18元(19.6%)、28元(30.4%)。
根据技能人才岗位类别和技能等级发放技能津贴。基础Ⅰ类、基础Ⅱ类技能岗位初级工的技能津贴最低标准为50元/月,重要类技能岗位初级工在此基础上上浮20元确定(70元/月)。基础Ⅰ类、基础Ⅱ类技能岗位中级工及以上技能等级在初级工的基础上逐级上浮25元/月确定技能津贴最低标准,重要类技能岗位中级工及以上技能等级在初级工基础上逐级上浮30元/月确定。
此外,高温津贴按照不低于所在地区政府公布的标准确定,每年6月至9月期间,对从事露天岗位工作以及用人单位不能采取有效措施将作业场所温度降低到33℃以下的(不含33℃)环卫工人,每人每月发放300元高温津贴。
综上,在提供正常劳动(即每个工作日均正常出勤)且考核合格的前提下,按标准工时(21.75天/月)计算,基础Ⅰ类、基础Ⅱ类、重要类技能岗位每月最低工资分别约为2175元、2392元、2610元;每年6-9月,每人每月另外增加300元。如在基础Ⅰ类、基础Ⅱ类技能岗位取得五级、四级、三级、二级、一级职业技能等级证书的,每人每月另外增加50元、75元、100元、125元、150元;在重要类技能岗位取得技能等级证书的,每人每月分别增加70元、100元、130 元、160元、190元。

人社部在指引最后要求,各地人力资源社会保障部门可结合本地实际,分行业进一步细化确定技能人才最低工资的方法,并发布典型案例。要加大宣传培训,加强指导服务,及时发布重点区域、重点行业、紧缺急需岗位或职业(工种)、不同职业技能等级的市场工资价位信息,为区域、行业、企业确定技能人才最低工资提供参考。要引导企业建立健全充分体现技能价值的工资分配制度,促进技能人才提技增收。
官宣:环卫科技网是干啥的?
2024-07-17
16座苏河驿站公厕管理保洁,1年528万!
1天前
合作落地!玉诚环境与中资环子公司签约绿色分拣中心项目
2天前
